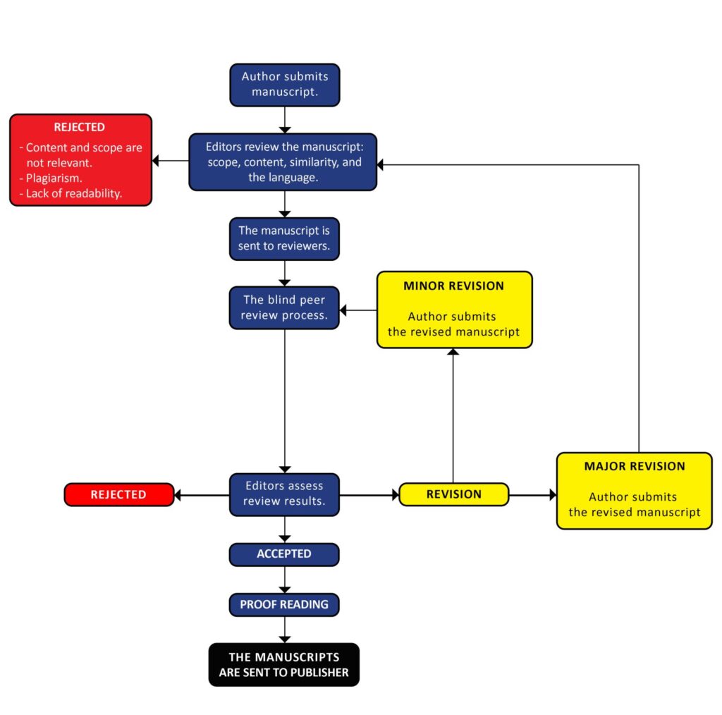
Each manuscript will undergo the blind peer-review process by the scientific committees to maintain high-quality publication. Subsequently, the peer-review process consists of two stages. The first stage is initial screening, where the editorial team checks the minimum criteria of the manuscript. Meanwhile, the second stage is the review process. The peer-review process is shown in the figure below.

At the first stage, the manuscript is screened by editors based on the minimum criteria:
- The manuscript should meet one of the conference scopes.
- The similarity should be below 20%.
- The English manuscript quality should be readable.
Please be noted, the manuscript that does not meet those minimum criteria will be rejected.
At the second stage, the manuscript is reviewed by at least two reviewers with double-blind peer review. Therefore, both the reviewer and author identities are concealed from the reviewers, and vice versa. The reviewers assess the quality of the manuscript, including the research methodology, validity, and novelty. The reviewers independently make a feedback/recommendation to the editors on whether the manuscript should be rejected or accepted. The editors will consider the reviewers’ recommendation and decide to accept or reject the manuscript.
Finally, the ICCH 2024 only sends the manuscript to the publisher if the manuscript has passed and completed the peer review process.
